Introduction:
In myeloid neoplasms, spliceosome mutations are found in approximately 50% of patients and are often associated with a poor prognosis. The mutations occur in recurrent hotspot regions, although whether different point mutations affecting the same gene have the same impact remains uncertain. Furthermore, the mechanism through which spliceosome mutations exert a clonal advantage over wild-type cells in the hematopoietic stem/progenitor cell (HSPC) compartment remains poorly understood. Single-cell multiomic techniques combining mutation analysis with RNA-sequencing are a powerful approach to study the effect of specific mutations through an intra-patient comparison of mutant and wild-type HSPCs. Up to now, this approach has not been used to study the effects of specific spliceosome mutations. To this end, we developed experimental and computational pipelines to enable joint genotyping and alternative splicing analysis from the same single cell. We further demonstrated the utility of our approach to identify specific altered splicing events in HSPCs derived from myeloproliferative neoplasm (MPN) patients in association with specific U2AF1 hotspot mutations (S34 and Q157).
Methods:
>20,000 lineage-CD34+ HSPCs were derived from healthy controls and MPN patients. Among those included for analysis, six patients had JAK2V617F (n=5) or CALR mutations (n=1), of which, two patients had additional U2AF1S34 mutations and three of them, U2AF1Q157 mutations. Parallel single-cell genotyping and short-read RNA-sequencing were performed using TARGET-seq (Rodriguez-Meira et al., 2019). Subsequent alternative splicing analysis was performed using the MARVEL software (https://github.com/wenweixiong/MARVEL). On average, 10,600 splice junctions were detected per cell. Confirmation of candidate alternative splicing events was performed using Nanopore and PacBio long-read sequencing.
Results:
Single-cell genotyping revealed U2AF1S34 and U2AF1Q157 cells were highly clonal and constituted 85.4% (on average) of the entire HSPC compartment. In contrast, single JAK2V617F mutant patients showed a much more variable clonal burden in the HSPC compartment.
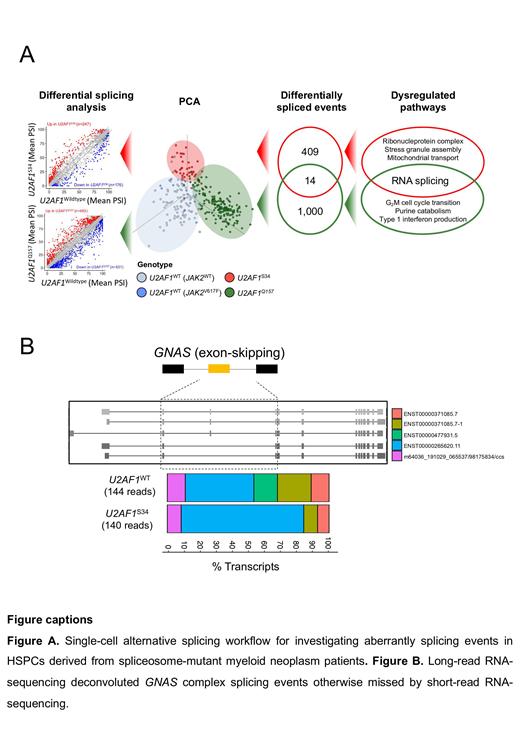
We performed differential splicing analysis to identify aberrant splicing events in U2AF1S34 and U2AF1Q157 cells. Differential splicing analysis identified 423 of 2,979 (14.2%) and 1,041 of 6,857 (15.2%) splicing events that were differentially spliced between U2AF1S34 and U2AF1Q157 vs. U2AF1WT cells, respectively (Fig. A). Notably, using this single-cell approach, we successfully recapitulated previously identified U2AF1S34-mediated spliced genes including GNAS and H2AFY, as well as a number of novel aberrantly spliced genes in HSPCs. The repertoire of differentially spliced events was distinct for U2AF1S34 vs. U2AF1Q157 cells. Specifically, only 14 overlapping differentially spliced events were associated with both U2AF1S34 and U2AF1Q157 genotypes. In addition, GSEA analysis identified dysregulation of ribonucleoprotein processes exclusively in U2AF1S34 cells and dysregulation of cell cycle exclusively in U2AF1Q157 cells. This suggests that U2AF1S34 and U2AF1Q157 mutations regulate different molecular pathways in HSPCs and might give rise to clonal expansions through different mechanisms.
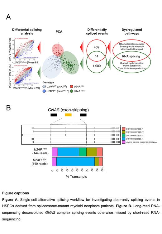
We next performed long-read sequencing with Nanopore and PacBio to confirm the full isoform sequence of candidate splicing events (Fig. B). Long-read sequencing revealed GNAS to be differentially spliced in U2AF1 S34cells due to a combination of skipped-exon and variable 5‘ and 3‘ untranslated regions. The inclusion of the skipped-exon has been experimentally shown to hyperactivate Gαs protein and downstream ERK/MAPK signalling pathway (Wheeler et al., 2021). Each cell on average expressed two GNAS isoforms (range: 0 to 5). Notably, short-read RNA-sequencing would have limited capacity to detect these isoforms, thus highlighting the advantage of single-cell long-read RNA-sequencing in deconvoluting complex splicing events in the same cell.
Conclusion:
In this study we demonstrate the proof-of-principle of joint genotyping and alternative splicing analysis at single-cell resolution to identify disease-relevant splicing alterations. We anticipate our approach will enable and accelerate novel biomarker discovery with therapeutic implications in myeloid neoplasms and beyond.
Disclosures
Wen:AstraZeneca: Current Employment. O Sullivan:Morphosys: Honoraria; Novartis: Honoraria. Mead:Pfizer: Consultancy, Speakers Bureau; Alethiomics Ltd: Consultancy, Current equity holder in private company, Other: Cofounder & equity holder, Research Funding; Galecto: Consultancy, Research Funding, Speakers Bureau; Karyopharm: Consultancy, Speakers Bureau; Gilead: Consultancy, Speakers Bureau; Sierra Oncology: Consultancy, Speakers Bureau; University of Oxford: Patents & Royalties: 2203947.3 ; Novartis: Consultancy, Honoraria, Research Funding, Speakers Bureau; CTI: Consultancy, Speakers Bureau; Incyte: Consultancy, Speakers Bureau; Relay Therapeutics: Consultancy, Speakers Bureau; GSK: Consultancy, Speakers Bureau; Roche: Research Funding; Sensyn: Consultancy, Speakers Bureau; Celgene/BMS: Consultancy, Research Funding, Speakers Bureau; AbbVie: Consultancy, Other: investigator for AbbVie sponsored trials, Speakers Bureau.

This feature is available to Subscribers Only
Sign In or Create an Account Close Modal